来源:互联网 更新时间:2026-04-14 23:25
4月14日消息,
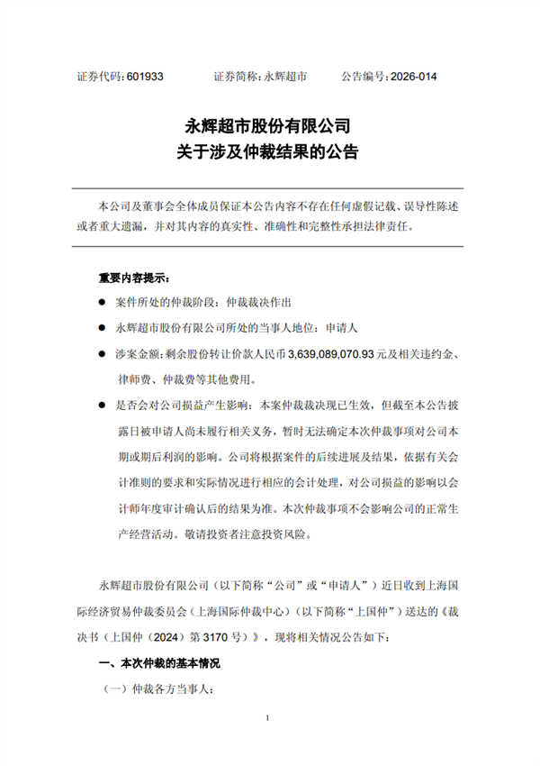
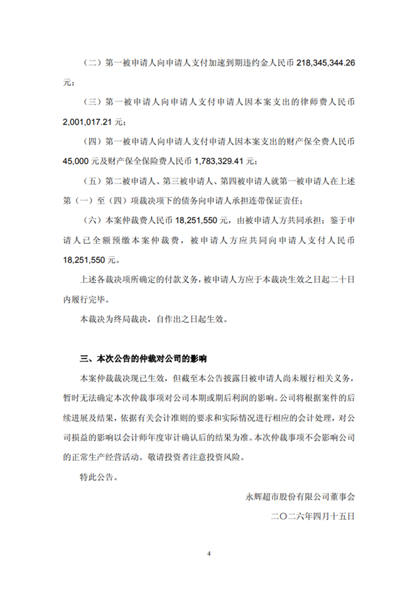
事情起因是永辉此前出售万达商管股份,交易总价45.3亿元,约定分期支付。受让方大连御锦从第二期就开始逾期,后续虽重新约定付款计划并追加担保,但依旧没有按时履约,永辉只能提起仲裁维护自身权益。
同时王健林、孙喜双以及一方集团,对这笔债务承担连带保证责任,仲裁费也由被申请人一方承担。
连带保证责任意味着,一旦主债务人不还钱,债权人可以直接要求担保人偿还。
按照裁决要求,相关款项需要在裁决生效后20日内履行完毕。截至公告发布,相关方还未履行付款义务,暂时无法确定对公司本期或期后利润的影响,但不影响公司正常生产经营。




洛克王国世界雪影娃娃捕捉攻略 洛克王国世界雪影娃娃怎么捕捉
《洛克王国 世界》开服必看 抢先入手16只完美精灵 开局就赢在起跑线
于东来回应退休:只是表面退休了 实际还是不退
洛克王国世界可丽希亚任务完成攻略 洛克王国世界可丽希亚任务怎么完成
牛奶价格卷起来了:多家品牌搞促销
儿子去世 名下房产被判全归养母:生母缺席成长 养母照顾长大
洛克王国世界伊利斯怎么打
起猛了 在成都看到关公开公交:三国寻梦线巴士正式推出
能穿地的 “Wi-Fi” 无线网络成功了!可深入地表下100米 有望集成到手机中
张雪峰追悼会将在明日举行 生前曾有三次自救机会 都被他错过了
守塔不能停官网首页入口
洛克王国世界可可果商店兑换哪些
洛克王国世界烈火战神超进化条件是什么
保卫向日葵什么阵容强 保卫向日葵强力阵容免费获取攻略
Token经济已来 京东云Coding Plan上线
女子遇起火拿毛巾捂口鼻:退房被收钱
《怪猎》险些被砍 日本业界现状 入行十年一无所获
梦境护卫队怎么快速获得红英雄
“如果情绪有天气,那我困在雨天里”
洛克王国世界尖嘴狐仙培养指南 洛克王国世界尖嘴狐仙如何培养