来源:互联网 更新时间:2025-10-29 12:28
当前,全球正经历由地缘政 治重塑与人工智能技术革命共同驱动的深刻变革。全球化正在向区域化演进,供应链加速本土化,人工智能则从前沿技术加速跃升为核心生产力。麦肯锡研究显示,生成式AI有望为全球经济贡献约7万亿美元的价值,而中国有望贡献其中约2万亿美元,接近全球总量的三分之一。IDC的预测也印证了这一趋势,预计到2028年,全球AI领域IT总投资将增至8159亿美元,而中国的AI总投资规模将突破1000亿美元,五年复合增长率高达35.2%。这一趋势表明,AI革命不仅是技术革新,更是推动经济增长模式重构的深层变局。
在这场变革中,各类组织机构,无论是企业还是政府,都面临着巨大的挑战和机遇。埃森哲的研究表明,中国企业正经历一场“挤压式转型”,转型窗口期更短,压力更大,挑战更多。传统的、孤立的数据系统(如数据仓库或割裂的数据平台)已难以满足AI应用对实时性、多模态数据处理和高弹性算力的需求。企业迫切需要打破数据孤岛,解决高质量数据供给不足、模型与业务场景割裂以及数据安全合规等痛点。这些挑战正倒逼数据基础设施实现一次范式跃迁,从单一的数据存储与分析工具,向支撑全业务流程的智能化底座演进。
数据厂商要想抓住机遇并在新一轮竞争中脱颖而出,关键在于构建全新一代的数据基础设施,其核心能力在于:
一是将数据生产、治理与业务端AI模型应用视作一个动态连续的生产过程,以满足业务实时性与连续性需求;
二是突破单场景Agent模式,避免重复形成“数据烟囱”。Gartner预测,到2028年,至少15%的日常决策将由Agentic AI自主完成,这要求数据基础设施能支持跨场景、大规模智能体部署;
三是形成集中治理与分散赋能的一体化数据基础设施,既保障数据资产的统一治理、安全合规与高效利用,又能分散式的赋能各业务端,让业务端灵活调用和创新。
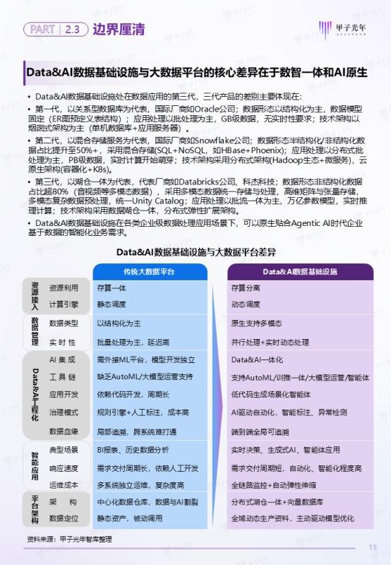
在技术层面,新型数据基础设施的核心路径是“湖仓一体”与“AI原生”的深度融合。“湖仓一体”将数据湖的开放性和灵活性与数据仓库的结构化管理、ACID事务特性相结合,提供统一的数据底座。“AI原生”则实现数据与模型训练、部署和治理的紧密耦合,打通“数据—智能”全链路。这不仅是架构整合,更是理念革命,推动Data&AI真正融为一体。
Data&AI一体化将推动数据价值实现从“点”(效率提升)、“线”(组织创新)、“面”(行业协同),直至“体”(产业带动)的跃升,成为智能社会的国家战略核心引擎。
为探索分析Data&AI一体化的最新趋势,甲子光年智库特开展本次研究工作,希望系统梳理中国Data&AI数据基础设施的新趋势、新定义、新范式与新实践应用案例,为大型组织部署Data&AI数据基础设施提供前瞻性参考与可行性指南。
报告核心观点:
·数据应用与人工智能从相互独立到逐渐融合,正走向一体化。
·数据应用与人工智能的融合,推动架构与能力实现阶段跃迁。
·数据基础设施成为数据要素化持续支撑智能化变革的"核心生产工具”。
·Data&AI数据基础设施的价值链条呈现“点-线-面-体”递进。
·Data&AI数据基础设施的五大关键能力是融合开发、平台架构、资源调度、智能原生和安全运营。
以下为报告正文:






























LOL2025全球总决赛VKS战队名单
cf手游AWM
安徽师范大学给学生发150元过节费 学生:感觉被狠狠宠爱了
王者荣耀排位系统优化来袭
燕云十六声无门无派怎么样
抖音强制休息中怎么解除?强制休息中解除会封号吗?
重大突破!联影医疗“摄像”磁共振获批上市
燕云十六声江晏同款皮肤怎么获取
如何给抖音话题更改图片?给抖音话题更改图片侵权吗?
第三季超级华粉节重磅来袭 QQ音乐x华发股份夯实“音乐+N”IP
新月同行金桂有什么技能
LOL2025全球总决赛AL战队名单
抖音粉丝等级怎么看还有多久升级?它是怎么升级的?
燕云十六声怎么删除好友
阴阳师平将门技能是什么
萨妮羊研究室配置要求
抖音话题在哪里找的?话题设置封面有什么用?
百家号新人如何运作?新人有收益吗?
蚂蚁庄园每日答题答案2025年10月1日
回合制RPG《时空之缕》TGS2025预告发布
手机号码测吉凶
本站所有软件,都由网友上传,如有侵犯你的版权,请发邮件haolingcc@hotmail.com 联系删除。 版权所有 Copyright@2012-2013 haoling.cc